Instance Verification Kit (IVK)
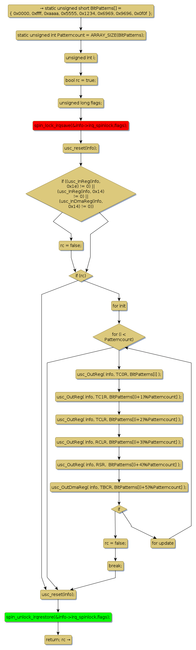
spin lock @ [203362+45+/linux-3.19-rc1/drivers/tty/synclink.c]
Instance Signature: irq_spinlock
|
The Matching Pair Graph:
|
|
Function Name
|
Control Flow Graph (CFG)
|
Events Flow Graph (EFG)
|
Source Correspondence
|
|
mgsl_register_test
|
|
|
[203085+18+/linux-3.19-rc1/drivers/tty/synclink.c]
|